1. 서 론
2. 3차원 부지모사 모델링
2.1 SKB의 부지모사 모델 제작 이력
2.2 부지모사 모델의 정의와 특징
2.3 모델링 소프트웨어
3. 부지모사 모델링에 대한 전문가 검토
4. 효과적인 모델링을 위한 제안
5. 결 론
1. 서 론
심층처분은 사용후핵연료 최종처분 방법 중에서 가장 선호되는 방법으로, 안정적인 지층구조 내에 처분장을 만들고 폐기물용기, 공학적 방벽, 천연 방벽으로 구성된 다중 방벽을 형성하여 사람의 생활영역과 격리시키는 방식을 취한다(Bae et al., 2013). 심층처분 처분장 주변의 지질구조는 역학적으로 매우 안정적이어야 하며 지하수에 의한 방사성핵종의 유출 가능성이 없어야 한다. 이외에도 수리지화학, 암석역학, 용질 이동 특성 등 여러 측면에서 처분 성능을 유지할 수 있는지, 장기 안정성 확보가 가능한지 부지선정 단계부터 통합적으로 검토해야 한다. 심층처분 연구에서 선도적 위치에 있는 스웨덴의 Swedish Nuclear Fuel and Waste Management Company(SKB)는 개별적으로 수집되는 현지조사 자료와 모델링 결과를 근거로 하여 다양한 측면에서 처분장의 안전성을 평가할 수 있는 동시에, 정보들을 통합하고 전체적으로 조망할 수 있는 부지 모델이 필요하다고 판단하여 심층처분 후보부지 선정 과정에 부지모사 모델링(site-descriptive modeling, SDM)을 도입하였다.
SKB는 심층처분 연구를 수행하는 데 있어 사안의 중요성 및 주민 수용성, 정보 접근성, 국가 간 관계 등을 고려해 Fig. 1과 같은 연구전략을 수립(Andersson, 2020)하였다. 모델링, 설계 등을 한 번에 끝내기보다는 단계별로 나누어 진행하면서 피드백을 받고 개선하는 방식을 취했으며, 내부 인력의 숙련도를 높이면서 기술보고서, 조사보고서 등을 발행하여 관련 정보를 공개하였다. 이처럼 단계적 개발과 개방성, 국제협력까지 고려하면서 연구개발을 진행할 수 있는 이유는 SDM과 같이 다학제의 통합적 검토를 위해 데이터를 체계적으로 관리하고 가시화하여 커뮤니케이션에 활용할 수 있도록 해주는 시스템을 갖추었기 때문이다.
부지모사 모델은 Fig. 2와 같이 해당부지의 지질정보를 파악할 수 있도록 3차원 모델로 가시화하고 수치해석 코드 등에서 재현할 수 있게 형상 정보를 제공한다. 덧붙여 부지모사 모델을 제작하는 데 필요한 지반조사 결과, 자료의 신뢰도, 조사기준 및 방법 등 각종 데이터베이스와 연계되어 있어 처분장의 안전성 평가나 시설물 설계 시에도 필요한 자료를 제공할 수 있다. 2009년 SKB가 Forsmark 지역을 선호부지로 선정했을 때 스웨덴 언론의 기사 제목이 ‘The bedrock has spoken’로 시작하는 것은 부지모사 모델의 유용성을 상징적으로 표현한다.
국내에서는 2016년 1월 고준위방사성폐기물 심층처분시설에 관한 일반기준(NSSC, 2017)이 제정되었으며 2021년에는 사용후핵연료 저장・처분 안정성 확보를 위한 핵심기술 개발 사업이 시작되었다. 이 사업은 40여 개의 핵심기술 개발을 목표로 하고 있으며 그중에 ‘부지적합성 평가를 위한 3D 부지모사 모델링 기술’ 개발도 포함된다(KISTEP, 2020). 이에 본 사례연구에서는 SKB의 부지모사 모델 제작 이력, 모델링 기법의 특징 및 소프트웨어 등 일반사항을 먼저 요약한 다음, 스웨덴 방사성안전청(Swedish Radiation Safety Authority, SSM) 등 여러 전문가 집단이 부지모사 모델에 대해 제시한 검토 의견에서 향후 기술 개발 과정 시 고려할 만한 사항들을 도출하였다.
2. 3차원 부지모사 모델링
2.1 SKB의 부지모사 모델 제작 이력
국제원자력기구는 부지선정단계를 개념 및 계획 단계, 후보부지 도출 단계, 부지 특성조사 단계, 부지 확정 단계로 구분(IAEA, 1994, Park et al., 2017)하였다. SKB는 후보부지 도출 단계에 해당하는 타당성 조사(feasibility study)를 2002년까지 수행하여 Fig. 3과 같이 두 곳의 행정구역 내 세 개 후보부지(Forsmark, Laxemar, Simpevarp)로 압축하였다. 이후 부지 특성조사 단계를 초기조사(initial site investigation, ISI) 단계와 완결조사(complete site investigation, CSI) 단계로 구분하고, 2002년부터 3년 간 ISI를 수행한 결과 Laxemar는 후보지로 남고 Simpevarp는 배제되었다. 남은 두 후보지역을 대상으로 CSI가 2005년부터 동시에 진행되었으며, 그 과정에서 부지모사 모델 최종본인 SDM ver.2.3은 Forsmark의 경우 2007년 3월 30일까지 수집된 자료를, Laxemar는 같은 해 8월 31일까지 수집된 자료를 이용하여 제작되었다(BGS, 2011). 부지 확정 단계에서 SKB는 Forsmark를 최종 선호부지로 선택하였으며, 부지모사 모델링 자료를 각각 SDM-Site Forsmark(SKB, 2008), SDM-Site Laxemar(SKB, 2009) 기술보고서로 출판하였다. Fig. 3에서 볼 수 있는 것처럼 부지모사 모델은 이후에도 처분장 설계 및 시공 엔지니어링에 필요한 정보를 제공하였고 안전성 평가, 환경영향 평가에 계속 사용되었다.
2.2 부지모사 모델의 정의와 특징
부지모사 모델은 대상부지의 암반과 지표 생태계에 대한 이해를 토대로 하여 3차원으로 형상화한 모델이다. 그러나 형상화된 모델은 부지모사 모델링의 성과 중 하나이며 보다 최종적인 목적은 Fig. 4에서 확인할 수 있는 바와 같이 품질관리가 된 데이터베이스 구축과 체계적 문서화이다(SKB, 2003). 부지모사 모델에는 지질학, 암반공학, 수리지질학, 수리지화학, 암반의 열적 특성, 용질 이동 특성 등 다학제 정보가 통합되어 있다. 폐쇄 후에도 수만 년 단위의 기간까지 안전성이 요구되므로 지반의 장기진화 측면에서도 상세하게 검토된다. Fig. 5는 정보 취득과 처리, 분석 및 이해, 통합, 커뮤니케이션을 위한 자료 가시화라는 절차에 따라 지반조사로부터 부지모사 모델이 나오기까지 업무 흐름을 보여준다.
이 과정에서 알 수 있는 부지모사 모델의 특징은 다음과 같다(Andersson et al., 2013, BGS, 2011, Andersson, 2020).
∙ 부지모사 모델의 통합된 정보는 상호 간 모순되지 않고 일관성(consistency)이 있어야 한다. 예를 들어 암반의 불연속면이 상대적으로 많이 분포하는 영역의 투수계수가 주변의 신선한 암반 영역의 투수계수보다 크게 추정되는 것이 일반적이며, 그렇지 않을 때 원인에 대한 합리적 설명이 객관적인 데이터와 함께 제시되어야 한다.
∙ 부지모사 모델은 필연적으로 불확실성이 내포되어 있으므로 지반에 대한 완전한 이해를 추구하기보다는 단계별 개선을 통해 신뢰도를 높이는 방향으로 수행되어야 한다.
∙ 대상 영역 접근성이 매우 제한되어 있으므로 암반 특성을 파악하는 과정에 수치모델링과 추가지반조사에 의한 피드백이 필수적이다. 따라서 부지모사 모델링은 추가조사에 어려움이 없도록 지반조사와 병행되어야 한다.
∙ 부지모사 모델은 지반조사 단계에 따라 버전이 관리되며, 중요한 이슈가 초기에 도출될 수 있도록 계획해야 한다.
∙ 이슈가 도출되면 가급적 다음 업데이트 시 해결될 수 있도록 조사를 수행하고 대책 방안을 강구한다. 또한 데이터가 모호하거나 기존 데이터보다 높은 해상도의 정보가 필요한 부분도 버전 업데이트 시 처리한다.
∙ 기준에 의해 정해진 절차에 따라 수행된 지반조사 및 실험 결과를 이용하며, 모든 데이터는 품질관리를 거쳐 불확실성에 대한 정보를 가지고 있다.
∙ 지반조사 데이터 품질 정보는 처분장 설계 및 시공, 안전성 및 환경영향 평가 시 조사방법에 대한 정보와 함께 제공된다.
∙ 필요시 수치해석 코드를 이용하여 값을 추정하거나 경향성을 확인할 수 있으며, 코드에 대한 설명, 사용방법, 검증 및 확인(code verification and validation) 정보가 함께 제공된다. 수치해석 코드 역시 ISO 9001, ASME NQA-1 등 소프트웨어 품질관리 표준에 따라 문서화되고 활용되어야 하며, 관련 정보가 제공되어야 한다.
∙ 최종 부지모사 모델은 다음 단계인 처분장 상세 지반조사 계획 수립을 위한 플랫폼 역할을 할 수 있다. 또한 모델 제작 과정에서 해소되지 않은 불확실성 요소와 상세 조사가 요구되는 부분이 모두 전달되어야 한다.
2.3 모델링 소프트웨어
부지모사 모델링을 수행하기 위해서는 기본적으로 3차원 지형 및 지층을 표현하기 위한 프로그램과 지형 정보 데이터베이스, 지반조사 자료 데이터베이스를 구축하고 관리할 프로그램이 필요하다. SKB가 Forsmark, Laxemar의 부지모사에 사용한 자료의 종류는 매우 다양하고 양도 방대하다(부록 참조). 이러한 지반조사 자료와 분석 결과를 SICADA(SIte ChAracterization DAtabase)에 저장하였으며, GIS 정보와 3차원 형상 생성 프로그램인 RVS(Rock Visualization System)의 모델 정보는 SIMON에 저장하였다(Fig. 6(a)). RVS는 사용자가 Fig. 6(b)와 같은 작업환경에서 GIS 정보로 지표면, 지층면을 형성하고 특성에 따라 암반 영역을 구분하여 3차원 모델을 생성할 수 있도록 여러 특화된 기능을 제공하며, SICADA에서 관련 데이터를 검색하거나 형상정보를 공유 가능한 형태로 추출할 수 있다(SKB, 2015). GIS 정보는 ESRI사의 공간 데이터 엔진인 ArcSDE를 이용하여 관리하였다.
SICADA에는 총 17종의 과학 분야(Biota, Canister technology, Chemistry, Environment, Flow and Transport, Geodesy, Geography, Geology, Geophysics, Geotechnics, Hydro Monitoring System, Hydrochemistry, Hydrology, Material science, Meteorology and Climate, Oceanography, Rock mechanics) 자료가 저장된다. 2019년 기준 1,700 종의 업무(activity)가 약 30만 개 기록되었으며 관련 데이터 테이블이 1,900여 개 생성되었다(Stigsson, 2019). 관계형 데이터베이스 관리 시스템인 Ingres(2021년 기준 Actian X로 명칭 변경되었음)를 이용하여 구성되었으며, 사용자는 RVS나 다른 클라이언트 프로그램을 이용해 SICADA 정보를 검색할 수 있지만 데이터 등록은 엄격히 관리된다. 수치해석 시에도 SICADA에 등록된 데이터만을 사용하도록 제한하였다. Fig. 7은 특정 조건(절리면의 광물화 진행 유무 등)으로 검색된 데이터 중 하나를 선택했을 때 얻을 수 있는 정보들을 보여준다. 절리면 물성과 함께 시추공 정보, 암반 정보, 코어사진, 시추공 영상촬영(BIPS) 자료, 전자현미경과 X선 분광분석(SEM-EDS) 자료 등 데이터 연결망을 통해 관련 정보를 쉽게 얻을 수 있다.
3. 부지모사 모델링에 대한 전문가 검토
스웨덴 방사선안전청(SSM)은 방사선방호원과 원자력검사원이 2008년 합병된 기관으로 스웨덴 정부의 원자력 관련 인허가, 검사, 심사를 지원하는 규제기관이다. SKB는 보고서를 포함하여 주요 성과물에 대해 SSM의 검토를 받는다. SSM은 2001년 지반조사 단계부터 부지선정 단계까지 SKB가 제출하는 보고서를 검토하고 SSM에 자문할 수 있는 지구과학 분야 전문가 그룹을 구성하였으며, 다음해 2월 6명의 전문가(연구전략 2명, 지화학, 수리지질학, 암반공학, 지질학 각 1명)로 INSITE(INdependent Site Investigation Tracking and Evaluation)를 출범시켰다. 선호부지가 최종 선정될 때까지 INSITE는 SKB와 비정기적으로 협의를 이어나갔으며 2009년 활동을 종료하면서 INSITE 요약보고서(SSM, 2010)를 발행하였다. 한편, SKB는 2011년 완성된 부지모사 모델로 안전성 평가를 수행하여 SR-Site 보고서를 제출하였으며, SSM은 외부전문가에게 의뢰하여 보고서 전반을 검토하였다(SSM, 2012).
본 장에서는 두 보고서의 부지모사 모델에 대한 전문가 검토 사항을 요약하였으며, 이와 관련되어 향후 부지모사 모델링 시 고려할 수 있는 개선 방안을 4장에 제시하였다. 참고로 부지모사 모델링은 지반조사, 설계 및 시공 등과 연계되어 상호 영향을 미치므로 전문가 검토 의견 역시 부지모사 모델링과 함께 조사 및 해석, 안전성 평가, 설계 및 시공 등을 아우르고 있다.
주요 내용을 정리하면 다음과 같다.
■지질학적 설명의 타당성 확보 최우선 : 부지모사 모델로 나타낸 지질구조가 어떻게 형성되었는지 그 이력을 지질학적으로 타당하게 설명할 수 있어야 함. 심층처분 시설 건설 후 수십여 년간 안정적으로 운영하기 위해서는 지질학적 이해가 선행되어야 함. 아울러 후보부지 및 부지 인근에서 과거 지질학적 변화(단층 생성, 관입 등)가 관찰된다면 이 요소들이 현 지반에 미쳤던 영향에 대해서도 검토해야 함.
■대안 모델(Alternative Conceptual Models, ACMs) 작성: 부지모사 모델링은 제한되고 평면적인 데이터를 분석하여 광역의 입체적 형상으로 나타내는 작업이며 여러 전문적인 내용을 다루기 때문에 담당 그룹의 이해 수준, 숙련도, 성향에 따라 동일한 자료에서도 여러 다른 지질학적 해석이 나올 수 있음. INSITE는 모델의 매개변수 해석, 신뢰성 분석에만 머물지 않고 비용 및 시간적 부담이 있더라도 복수의 팀을 구성하여 각자 모델링한 후 비교하기를 제안함.
■CDI(Construction and Detailed Investigation) 단계에서의 모델 업데이트: 부지선정 단계에서의 부지모사 모델은 제한된 접근성으로 인해 정보의 불확실성이 크지만 처분장 건설 중에는 현장조사를 통해 불확실성을 줄일 수 있음. CDI 단계에서의 조사 및 모델 업데이트 계획, 업데이트에 따른 대응 방안을 마련해야 함.
■DFN(Discrete Fracture Network): DFN은 불확실성이 가장 높은 항목이지만 유출 경로 형성 등 위험요소가 될 가능성이 있으므로 부지모사 모델에서 검토해야 함.
■실규모 수리시험 수행: 가급적 큰 규모의 수리시험을 실시하여 암반 수리 특성의 신뢰도를 높여야 함.
■지하수 위치 정보 파악: 주로 지표면과 처분장 사이 영역에 대해, 또는 그 외 영역에서 국부적이라도 지하수 흐름이 확인된다면 위치 정보를 제공해야 함.
■열적 특성에 의한 영향 평가: 지하 심부에서 커다란 암체의 온도가 인위적으로 상승하게 되는 사례는 심층처분 사례가 최초일 수 있음. 열적 거동에 대한 수치해석이 수행되었더라도 모든 요소가 정확히 고려된 것이 아니므로 후보부지에서의 열하중, 팽창, 응력장 변화, 파쇄 또는 재활성 가능성을 검토해야 함.
■현지응력 변화로 인한 처분장 설계 영향 최소화: 현지응력 조건에 따라 처분장 시설의 방향, 배치 등 설계가 제한되는 사례가 있을 수 있음. 이러한 제한은 시공성, 경제성을 저하시킬 수 있으므로 관련 정보가 부지모사 모델에 포함되어 있어야 함.
■위험요소에 대한 민감도분석: 심층처분 시설의 최종 목표는 안전성 입증을 통한 주민수용성 제고라고 할 수 있음. 하지만 계획 초기 주민수용성이 매우 낮기 때문에 대상 부지, 선택 횟수 자체가 제한적이므로 보수적 관점에서 접근해야 함. 심층처분 시설 예상 위치 주변에 위험요소가 있다면 민감도분석을 통해 충분히 이격된 위치에 확보 가능한 공간이 있는지 파악해야 함.
■검토 단계에서 배제된 사항에 대한 검증: 부지모사 모델링에 필요한 데이터 중 일부는 자료수집이 굉장히 어렵기 때문에 민감도분석을 실시하여 미치는 영향이 크지 않은 경우 배제한 항목이 있음. 높은 안전성을 요구받으므로 실제 현장에서도 배제 조건을 만족하는지 확인하는 절차 또는 지표를 제공해야 함.
■블라인드 영역 검토: SKB는 대부분의 영역에서 500 m 이상 이격되어 있는 시추공 간 크로스홀 탐사를 통해 2차원 정보를 수집하고 이를 근거로 하여 3차원 영역을 형성하였음. 이 과정에서 부지모사 모델에 어떤 시추공에도 포함되지 않고 별도의 샘플링도 되지 않은 영역이 발생하였음.
■해상도에 대한 논의: 샘플링, 수치모델링의 해상도에 대한 논의 및 가이드라인이 필요함.
■데이터의 일관성 및 오류: 많은 보고서가 산출되면서 상호 연계되어 있는 보고서 간 데이터 버전이 불일치하거나 오류가 있는 경우가 있음.
■용어 및 적용기준의 일관성 및 선명성: 여러 분야에 걸쳐 통합적으로 작업을 하는 만큼 용어 정의가 명확해야 하며 측정기준, 조사방법 등도 모호하지 않게 제시되어야 함.
한편 직접 부지모사 모델을 제작한 연구진은 실질적인 관점에서 의견을 제시하였다(Andersson et al., 2013).
■조사 자료의 품질 유지가 매우 중요하므로 품질관리 및 전문가 검토가 필수적으로 수행되어야 함. 오류 발견 시 비용이 발생하더라도 바로 수정할 수 있어야 함.
■조사자와 모델링 등 데이터를 활용하는 사람이 다르기 때문에 오류가 발생할 수 있음.
■부지모사 모델링 보고서는 주로 해당 학제의 과학적 용어로 기술되어 있으며, 이러한 내용을 엔지니어링 분야로 전달하는 데 있어 상당한 어려움이 있었음. SKB는 Site Engineering 보고서를 추가 발간하였음.
■정보 전달에 있어 오류나 단순 배제가 없도록 시스템을 갖출 필요가 있음.
■다양한 분야의 인력이 참여하여 많은 정보를 생산하므로 지반조사 단계부터 전체 과정 및 결과물에 대해 공유해야 함.
■부지선정 업무의 특성상 여러 현장에서의 동시 진행이 불가피한 상황으로 업무가 과중할 수 있으며, 여러 분야의 다양한 내용을 총괄할 수 있는 리더는 소수이므로 인력 확보 및 운영 전략이 필요함.
■건설 인허가 후에도 시공 및 운영 과정에서 계속 엄격한 승인 절차를 거쳐야 하므로 구축된 지반모사 모델의 장기 활용 계획을 세워 최신 정보를 반영하고 관리하는 방안을 모색해야 함.
■시공과정에는 조사자료의 업데이트 주기가 짧아지는 동시에 자료 분석 및 모델링을 위한 정보 요구, 시뮬레이션 수요가 증가함. 데이터의 공급과 수요가 동시에 증가할 때 신속히 대응할 수 있는 시스템이 필요함.
4. 효과적인 모델링을 위한 제안
부지모사 모델링의 업무 흐름과 필요 자료, 전문가 검토 의견을 고려할 때 부지모사 모델의 내용 면에서 다음 두 가지는 반드시 갖추어야 할 사항이다.
①현재 지질구조 형성에 대한 과학적 시나리오: 고지질학(paleogeology) 전문가가 참여하여 과학적 근거에 기반을 두고 후보부지의 현재 지질구조를 설명할 수 있는 지질 형성 시나리오를 제시해야 하며, 가능하다면 시나리오를 연장하여 향후 변화까지 추정해 보아야 한다.
②지질구조에 대한 다학제적 분석의 정합성: 현재 지질구조에 대해 암반공학, 수리지질학, 수리지화학 등 여러 개별 분야에서 분석 및 특성화가 수행되며, 그 결과는 논리적으로 상호 모순되지 않고 일관성이 있어야 한다.
모델링 방법론 면에서는 소프트웨어 개발 환경의 기법들을 차용함으로써 SKB가 모델 제작 과정에서 경험한 시행착오를 효과적으로 줄일 수 있다. 큰 규모의 소프트웨어 개발 과정은 다수의 분업과 협업, 표준화, 사전 테스트를 요구하며 이 항목들은 부지모사 모델링에서도 필요하기 때문이다.
①용어, 기준, 데이터 등 공통 요소의 표준화 및 오류 방지를 위한 린터(linter) 사용
린터는 소프트웨어 코드 작성 시 문법이나 스타일, 프로그램 오류 등을 감지하여 표시해주는 작은 프로그램을 말한다. 코드 에디터에서 명령어를 잘못 입력하거나 해당 개체에 없는 속성을 사용하는 등 오류가 있으면 설명과 함께 즉각적으로 반응을 한다. 부지모사 모델링 작업에 앞서 분야별, 공정별로 공통적인 용어, 조사기준, 실험방법, 수치 시뮬레이션 등 일관성, 객관성이 요구되는 항목들을 데이터베이스로 구축하여 에디터 프로그램과 함께 제공함으로써 다양한 분야, 다양한 숙련도의 사용자들이 정확한 용어와 기준으로 분석하고 보고서를 작성할 수 있다.
②논리적 오류 감지를 위한 모듈별 디버깅(debugging) 수행
데이터를 입력하고 해석하는 과정에서 정량적인 오류는 쉽게 탐지할 수 있으나 논리적 오류는 구분하기 어려우며 진행 단계가 많아지거나 대상 영역이 확장될수록 더욱 발견하기 어려워진다. 이를 방지하기 위해 소규모 모듈별로 과업 완료 직후 논리적 오류 유무를 확인하는 절차를 포함시키고 가능하다면 자동화한다. 예를 들어 3장의 전문가 검토 내용 중 SICADA 시추코어 자료의 입력값 오류, 블라인드 영역 존재 등은 시추공 간격과 대상면적을 고려한 조사 위치 최적화 알고리즘 코드 등을 사전에 제공함으로써 해결할 수 있고, 3차원 공간에 시추공을 도시한 다음 프로그램이 픽셀을 인식하여 위치, 암종, 방향 등에서 주변과 현격한 차이가 있는 시추공을 탐지할 수도 있다.
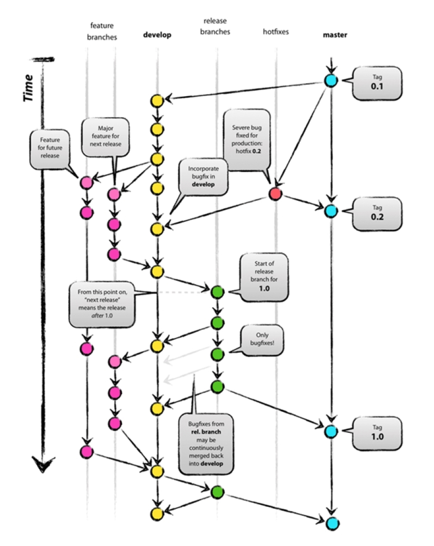
③개별 작업 및 협업을 위한 Git 방식의 데이터 관리
Git은 수많은 소스코드를 효과적으로 관리하기 위해 제작된 프로그램으로, 다수의 사용자들은 Git을 이용하여 버전 관리, 자료 백업, 협업을 한다. Fig. 8에서 구조를 간략히 설명하면, 프로젝트가 ‘Master’에서 시작된 후 main branch인 ‘Develop’으로 옮겨 작업을 진행한다. 특정 기능이 필요하면 ‘Feature 1’, ‘Feature 2’로 분기되어 해당 개별 과업이 수행되고 ‘Develop’도 계속 진행된다. 개발된 Feature는 Develop branch에 중복이나 손실없이 합쳐지며, 또 ‘Release’가 필요한 경우 따로 분기해서 작업을 진행한다. Git은 이렇게 흐름이 분기되거나 합쳐질 때 손실이 없도록 해주며, 모든 기록이 남아있어 이력 관리가 수월하다. 이런 방식을 구축한다면 지질 모델링이 main branch, 암반공학, 수리지질학 등이 sub branch가 되어 모델 제작이 빨라지고 버전 관리도 자동 처리할 수 있게 된다.
운영과 활용 측면에서는 파일럿 프로젝트 수행과 디지털트윈으로의 확장을 고려할 수 있다.
①파일럿 운영: 파일럿 프로젝트를 진행하면서 오류 수정 및 누락 부분을 보완하며, 그 범위는 지반조사부터 설계, 시공, 운영 중 모니터링까지 포함해야 한다. 불필요한 데이터는 제거할 수 있지만 측정되지 않은 데이터는 되돌릴 수 없으므로 데이터베이스의 완결성을 확인해야 한다.
②디지털트윈으로의 확장: 물리적인 사물과 컴퓨터에 동일하게 표현되는 가상모델이 디지털트윈이다. 소프트웨어로 가상화한 디지털트윈을 시뮬레이션함으로써 실물의 현재 상태나 수명 등을 추정할 수 있다. 부지모사 모델에 센서가 수집하는 정보, 수치 시뮬레이션으로 예측한 거동 등을 연결하면 디지털트윈의 기본 요소는 갖추어진다. 처분장 건설 시 특정 영역에서 과도한 변위가 발생하면 센서가 이를 감지하고 빠른 속도로 역해석하여 원인을 찾아볼 수 있고 동시에 얼마나 진행될지 추정할 수 있다. 다만 디지털트윈은 실시간으로 현재 상태를 감지할 수 있는 센서들이 충분히 설치되어야 하는데, 아직까지는 지반 내 센서 설치와 전원 공급, 통신 등의 문제가 남아있다.
5. 결 론
스웨덴의 SKB가 도입한 부지모사 모델링은 심층처분 시설과 같이 높은 안전성을 요구하는 시설물 건설 시 각 분야별로 위험요소를 상세히 검토하고 통합적으로 조망하면서 상호 검증할 수 있는 유용한 기법이다. 3차원 가시화를 통해 개방성, 직관성을 확보했을 뿐만 아니라 커뮤니케이션 수단으로도 활용도가 높다. 1990년대 연구개발 초기부터 현재까지 관련 보고서들을 체계적으로 발행하고 있어 그 가치가 더욱 크다. 미국 지질조사국(USGS)은 홈페이지를 통해 2021년 2월 기준 14,800여 개의 데이터셋을 공개하고 있으며, 영국 지질조사소(BGS)는 ‘Digital leadership’, ‘Digital geoscience’라는 가치 하에 3차원 지반 가시화 시스템 개발 비전을 제시하고 있다.
데이터와 시각화(visualization)가 결합하여 많은 가치를 창출하고 있다. 심층처분을 위한 부지모사 모델링 역시 3차원 지반 형상에 각종 데이터베이스를 연계시킴으로써 목적에 따라 설계 및 레이아웃, 재난 시나리오, 모니터링 시스템 , 안전성평가 등 각종 정보가 입출력되는 플랫폼을 구축하는 과정이 될 것이며, 개방성 및 접근성을 높여 전문가 참여, 국제 공동연구, 주민수용성 제고를 이끌어내는 매개체를 제작하는 과정이 될 것이다.












